PLACER ONLINE

Simple and easy short-term rental registration and tax reporting for hosts

Municipalities are struggling with regulating short-term rentals and ensuring host compliance.

Problem Statement
Problem Statement

Placer online provides a simple online registration and tax reporting for hosts and help the county achieve high levels host compliance.

Current process in Placer County

Before adopting our system, the short-term rental regulation departments used PDF application forms, and hosts would email or mail in the printed copies to their offices. Upon reviewing their current workflow, I discovered several major issues:

Competitive Analysis
  • Unclear requirements and complex workflow without instructions
  • Competitive Analysis
    Competitive Analysis
  • Incomplete applications or incorrect information being submitted
  • Manually reviewing applications creates a heavy burden on the county staff
  • Competitive Analysis

    Solutions


  • Guiding applicants through what can otherwise be a complex permitting workflow
  • Adding constraints and logic into the system to save time and effort for both hosts and city staff
  • Workflows

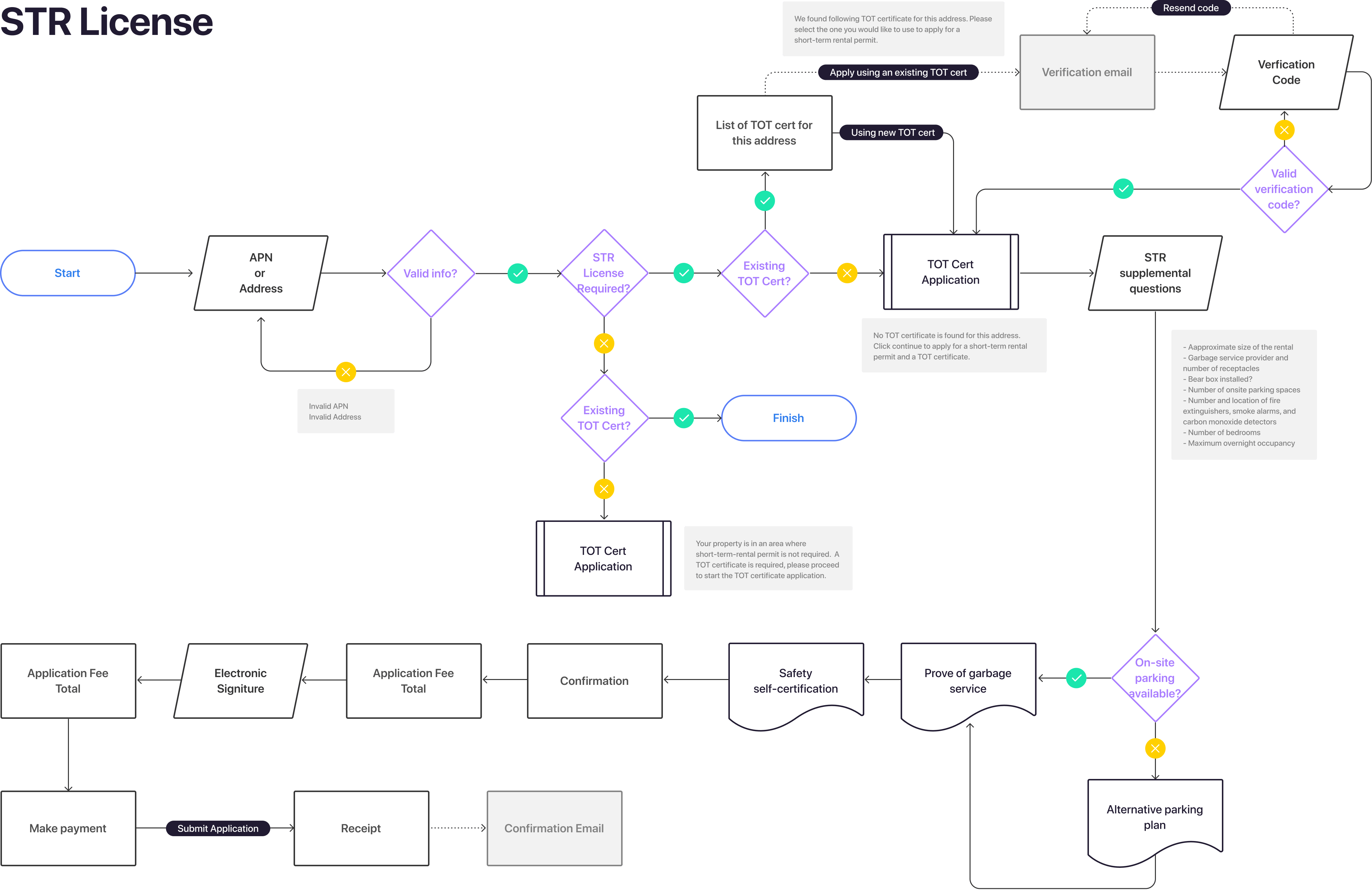
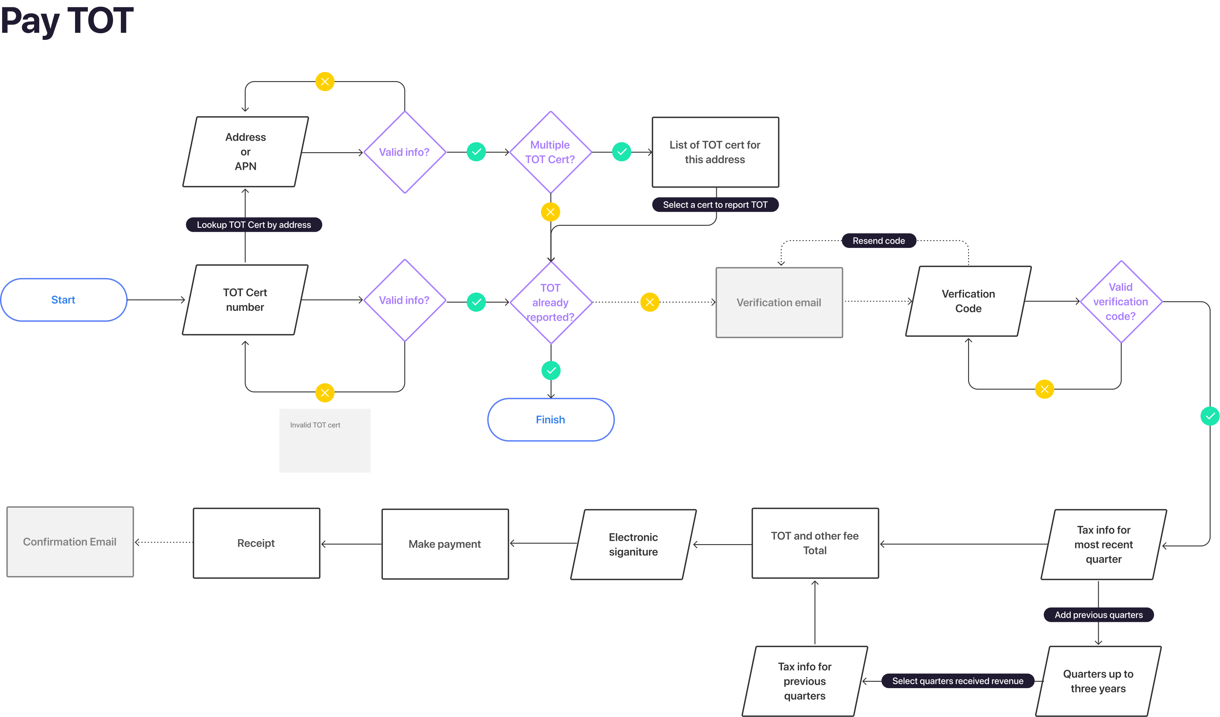
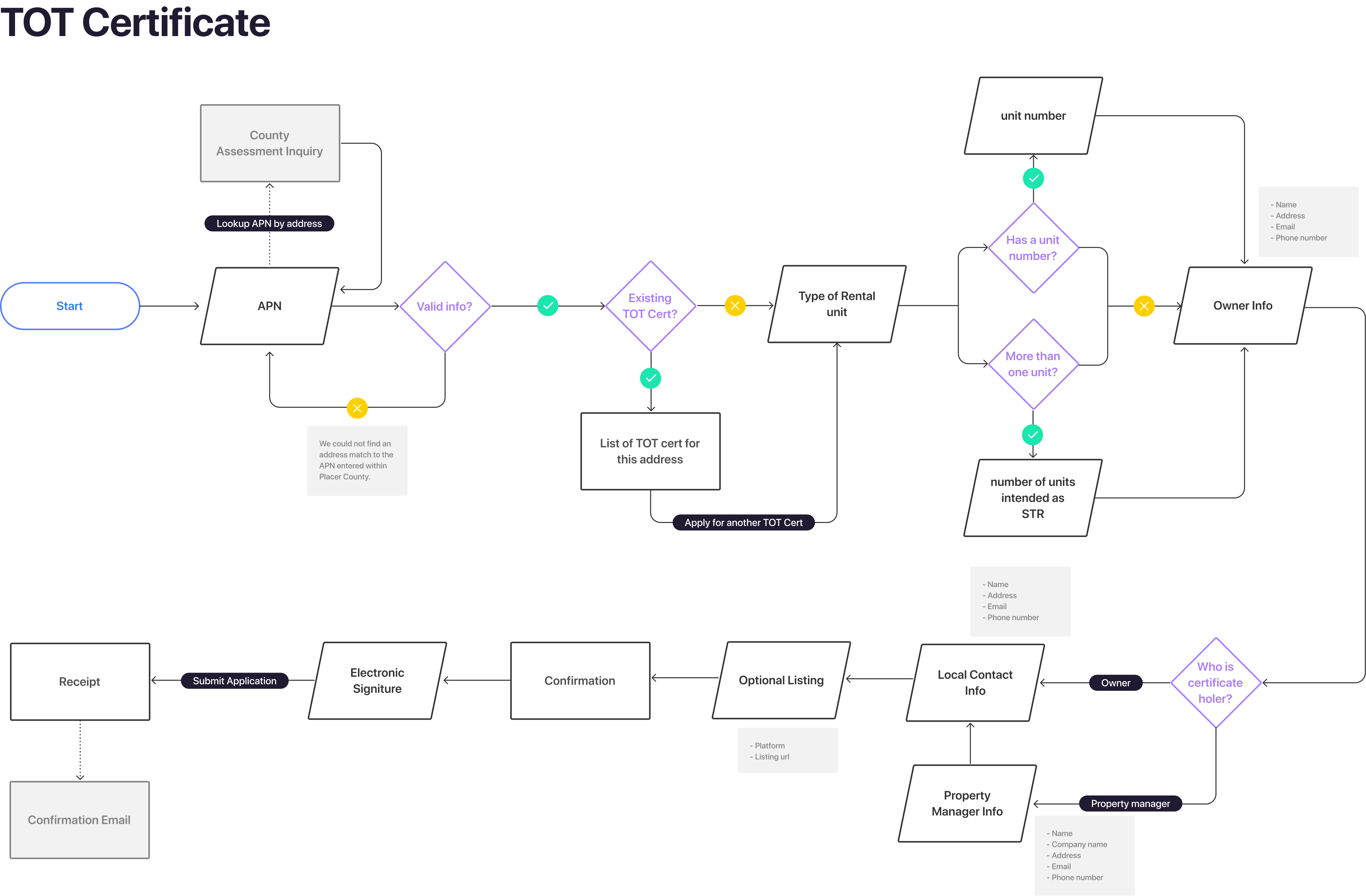
    With those goals in mind, I created flowcharts that capture all the necessary steps and tasks for obtaining a TOT certificate and short-term rental license. I also considered the conditions and determined the most efficient route for hosts to successfully complete their registration

    Design Filters
    Design Filters
    Design Filters
    Design Filters

    System Walkthrough

    STR License Application

    For each condition, appropriate messages are shown to inform users the current situation and what are the next steps they could take. On the right side, I added a stepper so applicants can locate themselves in the application process.

    Design Filters
    Design Filters
    Design Filters
    Design Filters
    Design Filters

    System Walkthrough

    Paying Transient Occupancy Tax

    To ensure accuracy of information and reduce errors, I considered the logical input types and reasonable values for each user input, and built constraints into the system. Additionally, I added helper text and examples to guide applicants and clarify the information that is expected from them.

    Design Filters
    Design Filters
    Design Filters
    Design Filters
    Design Filters
    Design Filters
    Design Filters

    System Walkthrough

    Update TOT Certificate

    Warning messages are displayed when user is changing important information regarding their TOT certificates.

    Design Filters
    Design Filters
    Design Filters
    Design Filters
    Design Filters
    Design Filters

    System Walkthrough

    Payment and Support

    Users have the flexibity of choosing the payment method that's most convinient for them. A help page is also provided and accessible throughout process.

    Design Filters
    Design Filters
    Design Filters
    Design Filters